- - 温湿度模块/探头(21)
- - 温湿度数字输出模块(6)
- - 湿敏电容传感器(3)
- - 湿敏电阻传感器(3)
- - 温度传感器(4)
- - 温湿度变送器/仪表(10)
- - 结露传感器(2)
- - 红外温度传感器(3)
- - 光纤折射率传感器(1)
- - 光纤信号调理器(5)
- - 光纤温度传感器(3)
- - 光纤压力传感器(9)
- - 光纤应变传感器(3)
- - 光纤位移传感器(1)
- - 无放大输出压力传感器(2)
- - 放大输出压力传感器(2)
- - 微压传感器(1)
- - 不锈钢压力传感器(1)
- - 数字输出的压力传感器(3)
- - 称重传感器(3)
- - 陶瓷压力传感器(2)
- - 硅蚀刻技术全系列压力传感器(9)
- - PC板安装压力传感器(9)
- - 压力变送器(5)
- - 红外发射二极管(5)
- - 光电晶体(接收管)(4)
- - 光电斯密特接收管(2)
- - 红外检测仪(1)
- - 编码器传感器(1)
- - 反射式光电套件(2)
- - 槽型红外光电传感器(2)
- - 条形码传感器(1)
- - 血氧分析传感器(2)
解决方案与产品应用
TGS2616-C00在新能源汽车电池检测中的应用
更新时间:2023-08-03 11:21:39
应用介绍
中汽协数据显示,我国新能源汽车持续爆发式增长,2022全年产销分别完成705.8万辆和688.7万辆,同比分别增长96.9%和93.4%,连续8年位居全球第一,且市场占有率提升至25.6%,高于上年121个百分点,逐步进入全面市场化拓展期,迎来新的发展和增长阶段。新能源汽车新车销量占汽车新车总销量的25.6%,提前三年完成2025年规划目标。由此可见我国新能源汽车的发展前景是相当好。

但是,这些新能源汽车中以锂电池为主,基本上都是以锂电池作为储能器件。众所周知,锂是一种非常活泼的元素,这种特性使得锂电池在一些情况下出现热失控,比如热冲击、电冲击、短路、碰撞等,就很可能发展为起火爆炸的状况了,若是此时驾乘人员不能及时发现并撤离,那么就很有可能造成人员伤亡了。

锂电池热失控时会放出大量气体,不同种类的含锂阴极材料热失控时释放的气体很相似,最主要的气体有H2、CO、CO2、CH4等。

正常情况下空气中这些气体的含量除了CO2外都是非常低的,因此我们客户通过检测H2、CO、CH4的浓度变化去判断电池是否热失控,有异常及时发出警报,提醒人员撤离,降低损失。
在这里深圳市新世联科技有限公司给大家推荐一款氢气传感器TGS2616-C00,TGS2616-00是日本FIGARO研发的半导体原理传感器,响应快速、功耗低、体积小,TGS2616-C00 内含全新开发的敏感素子,受酒精等干扰气体的影响极小,而对氢气具有较高的选择性。非常适合用于检测氢气浓度变化。

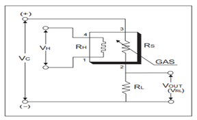
同时,TGS2616-C00的应用电路也十分简单。

给传感器提供稳定的加热电压,串联一个固定电阻分压,对固定电阻分压进行采样处理即可。
以下是TGS2616-C00的基本参数:
检测量程:10-3000ppm
电路电压:5.0±0.2V
加热电压:5.0±0.2V
加热器功耗:280mW
详情请咨询深圳市新世联科技有限公司//m.wei934.com/